联系我们
更多
联系我们

电话:13913018758 

微信:13913018758 

联系人:丁正东律师 

邮箱: 94677141@qq.com 

网址:www.lawyernjdzd.com

详细内容

《人体损伤致残程度分级》,2017年1月1日起实施

时间:2019-11-12     

《人体损伤致残程度分级》,2017年1月1日起实施

作者:杨勇  时间:2017-06-04     浏览量:2575  

 

为进一步规范人体损伤致残程度鉴定,现公布《人体损伤致残程度分级》,自201711日起施行。司法鉴定机构和司法鉴定人进行人体损伤致残程度鉴定统一适用《人体损伤致残程度分级》。

最高人民法院 最高人民检察院

公安部 国家安全部 司法部

2016418

人体损伤致残程度分级

范围

本标准规定了人体损伤致残程度分级的原则、方法、内容和等级划分。

本标准适用于人身损害致残程度等级鉴定。

2  规范性引用文件

下列文件对本标准的应用是必不可少的。凡是注日期的引用文件,仅注日期的版本适用于本标准;凡是不注日期的引用文件,其最新版本(包括所有的修改单)适用于本标准。

最高人民法院、最高人民检察院、公安部、国家安全部、司法部发布人体损伤程度鉴定标准

GB/T16180-2014 劳动能力鉴定职工工伤与职业病致残等级

GB/T 31147 人身损害护理依赖程度评定

3  术语和定义

3.1 损伤

各种因素造成的人体组织器官结构破坏和/或功能障碍。

3.2 残疾

人体组织器官结构破坏或者功能障碍,以及个体在现代临床医疗条件下难以恢复的生活、工作、社会活动能力不同程度的降低或者丧失。

4 总则

4.1 鉴定原则

应以损伤治疗后果或者结局为依据,客观评价组织器官缺失和/或功能障碍程度,科学分析损伤与残疾之间的因果关系,实事求是地进行鉴定。

受伤人员符合两处以上致残程度等级者,鉴定意见中应该分别写明各处的致残程度等级.

4.2 鉴定时机

应在原发性损伤及其与之确有关联的并发症治疗终结或者临床治疗效果稳定后进行鉴定。

4.3 伤病关系处理

当损伤与原有伤、病共存时,应分析损伤与残疾后果之间的因果关系。根据损伤在残疾后果中的作用力大小确定因果关系的不同形式,可依次分别表述为:完全作用、主要作用、同等作用、次要作用、轻微作用、没有作用。

除损伤没有作用以外,均应按照实际残情鉴定致残程度等级,同时说明损伤与残疾后果之间的因果关系;判定损伤没有作用的,不应进行致残程度鉴定。

4.4 致残等级划分

本标准将人体损伤致残程度划分为10个等级,从一级(人体致残率100%)到十级(人体致残率10%),每级致残率相差10%。致残程度等级划分依据见附录A

4.5 判断依据

依据人体组织器官结构破坏、功能障碍及其对医疗、护理的依赖程度,适当考虑由于残疾引起的社会交往和心理因素影响,综合判定致残程度等级。

5 致残程度分级

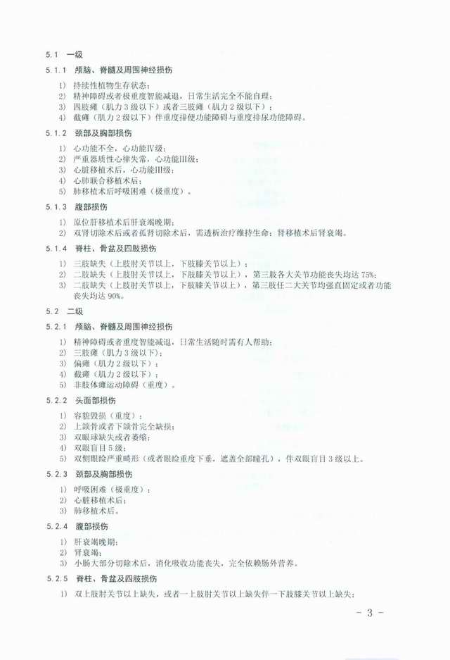
5.1 一级

5.1.1 颅脑、脊髓及周围神经损伤

1) 持续性植物生存状态;

2) 精神障碍或者极重度智能减退,日常生活完全不能自理;

3) 四肢瘫(肌力3级以下)或者三肢瘫(肌力2级以下);

4) 截瘫(肌力2级以下)伴重度排便功能障碍与重度排尿功能障碍。

5.1.2 颈部及胸部损伤

1) 心功能不全,心功能级;

2) 严重器质性心律失常,心功能级;

3) 心脏移植术后,心功能级;

4) 心肺联合移植术后;

5) 肺移植术后呼吸困难(极重度)。

5.1.3 腹部损伤

1) 原位肝移植术后肝衰竭晚期;

2) 双肾切除术后或者孤肾切除术后,需透析治疗维持生命;肾移植术后肾衰竭。

5.1.4 脊柱、骨盆及四肢损伤

1) 三肢缺失(上肢肘关节以上,下肢膝关节以上);

2) 二肢缺失(上肢肘关节以上,下肢膝关节以上),第三肢各大关节功能丧失均达75%

3) 二肢缺失(上肢肘关节以上,下肢膝关节以上),第三肢任二大关节均强直固定或者功能丧失均达90%

5.2 二级

5.2.1 颅脑、脊髓及周围神经损伤

1) 精神障碍或者重度智能减退,日常生活随时需有人帮助;

2) 三肢瘫(肌力3级以下)

3) 偏瘫(肌力2级以下);

4) 截瘫(肌力2级以下);

5) 非肢体瘫运动障碍(重度)。

5.2.2 头面部损伤

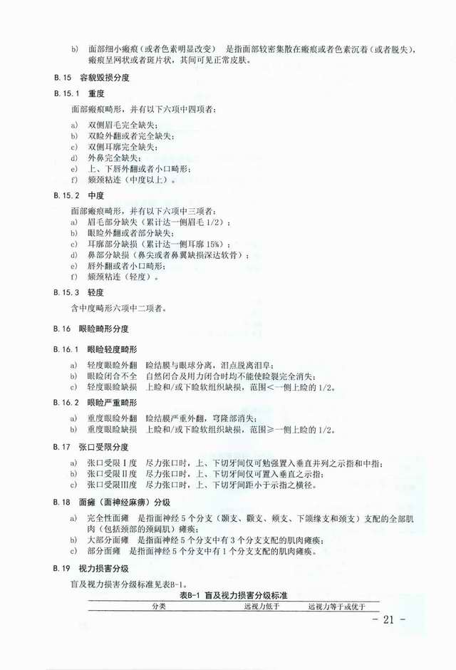
1) 容貌毁损(重度);

2) 上颌骨或者下颌骨完全缺损;

3) 双眼球缺失或者萎缩;

4) 双眼盲目5级;

5) 双侧眼睑严重畸形(或者眼睑重度下垂,遮盖全部瞳孔),伴双眼盲目3级以上。

5.2.3 颈部及胸部损伤

1) 呼吸困难(极重度);

2) 心脏移植术后;

3) 肺移植术后。

5.2.4 腹部损伤

1) 肝衰竭晚期;

2) 肾衰竭;

3) 小肠大部分切除术后,消化吸收功能丧失,完全依赖肠外营养。

5.2.5 脊柱、骨盆及四肢损伤

1) 双上肢肘关节以上缺失,或者一上肢肘关节以上缺失伴一下肢膝关节以上缺失;

2) 一肢缺失(上肢肘关节以上,下肢膝关节以上),其余任二肢体各有二大关节功能丧失均达75%

3) 双上肢各大关节均强直固定或者功能丧失均达90%

5.2.6 体表及其他损伤

1) 皮肤瘢痕形成达体表面积90%;

2) 重型再生障碍性贫血。

5.3 三级

5.3.1 颅脑、脊髓及周围神经损伤

1) 精神障碍或者重度智能减退,不能完全独立生活,需经常有人监护;

2) 完全感觉性失语或者混合性失语;

3) 截瘫(肌力3级以下)伴排便或者排尿功能障碍;

4) 双手全肌瘫(肌力2级以下),伴双腕关节功能丧失均达75%

5) 重度排便功能障碍伴重度排尿功能障碍。

5.3.2 头面部损伤

1) 一眼球缺失、萎缩或者盲目5级,另一眼盲目3级;

2) 双眼盲目4级;

3) 双眼视野接近完全缺损,视野有效值≤4%(直径≤5°);

4) 吞咽功能障碍,完全依赖胃管进食。

5.3.3 颈部及胸部损伤

1) 食管闭锁或者切除术后,摄食依赖胃造口或者空肠造口;

2) 心功能不全,心功能级。

5.3.4 腹部损伤

1)全胰缺失;

2)一侧肾切除术后,另一侧肾功能重度下降;

3) 小肠大部分切除术后,消化吸收功能严重障碍,大部分依赖肠外营养。

5.3.5 盆部及会阴部损伤

1) 未成年人双侧卵巢缺失或者萎缩,完全丧失功能;

2) 未成年人双侧睾丸缺失或者萎缩,完全丧失功能;

3) 阴茎接近完全缺失(残留长度≤25px)。

5.3.6 脊柱、骨盆及四肢损伤

1) 二肢缺失(上肢腕关节以上,下肢膝关节以上);

2) 一肢缺失(上肢腕关节以上,下肢膝关节以上),另一肢各大关节均强直固定或者功能丧失均达90%

3) 双上肢各大关节功能丧失均达75%;双下肢各大关节均强直固定或者功能丧失均达90%;一上肢与一下肢各大关节均强直固定或者功能丧失均达90%

5.4 四级

5.4.1 颅脑、脊髓及周围神经损伤

1) 精神障碍或者中度智能减退,日常生活能力严重受限,间或需要帮助;

2) 外伤性癫痫(重度);

3) 偏瘫(肌力3级以下);

4) 截瘫(肌力3级以下);

5) 阴茎器质性勃起障碍(重度)。

5.4.2 头面部损伤

1)符合容貌毁损(重度)标准之三项者;

2) 上颌骨或者下颌骨缺损达1/2

3) 一眼球缺失、萎缩或者盲目5级,另一眼重度视力损害;

4) 双眼盲目3级;

5) 双眼视野极度缺损,视野有效值≤8%(直径≤10°);

6) 双耳听力障碍≥91dB HL

5.4.3 颈部及胸部损伤

1) 严重器质性心律失常,心功能级;

2) 一侧全肺切除术后;

3) 呼吸困难(重度)。

5.4.4 腹部损伤

1) 肝切除2/3以上;

2) 肝衰竭中期;

3) 胰腺大部分切除,胰岛素依赖;

4) 肾功能重度下降;

5) 双侧肾上腺缺失;

6) 永久性回肠造口。

5.4.5 盆部及会阴部损伤

1) 膀胱完全缺失或者切除术后,行永久性输尿管腹壁造瘘或者肠代膀胱并永久性造口。

5.4.6 脊柱、骨盆及四肢损伤

1) 一上肢腕关节以上缺失伴一下肢踝关节以上缺失,或者双下肢踝关节以上缺失;

2) 双下肢各大关节功能丧失均达75%;一上肢与一下肢各大关节功能丧失均达75%

3) 手功能丧失分值达150分。

5.4.7 体表及其他损伤

1) 皮肤瘢痕形成达体表面积70%;

2) 放射性皮肤癌。

5.5 五级

5.5.1 颅脑、脊髓及周围神经损伤

1)  精神障碍或者中度智能减退,日常生活能力明显受限,需要指导;

2) 完全运动性失语;

3) 完全性失用、失写、失读或者失认等;

4) 双侧完全性面瘫;

5) 四肢瘫(肌力4级以下);

6) 单肢瘫(肌力2级以下);

7) 非肢体瘫运动障碍(中度);

8) 双手大部分肌瘫(肌力2级以下);

9) 双足全肌瘫(肌力2级以下);

10) 排便伴排尿功能障碍,其中一项达重度。

5.5.2 头面部损伤

1) 符合容貌毁损(重度)标准之二项者;

2) 一眼球缺失、萎缩或者盲目5级,另一眼中度视力损害;

3) 双眼重度视力损害;

4) 双眼视野重度缺损,视野有效值≤16%(直径≤20°);

5) 一侧眼睑严重畸形(或者眼睑重度下垂,遮盖全部瞳孔),伴另一眼盲目3级以上;

6) 双耳听力障碍≥81dB HL

7)  一耳听力障碍≥91dB HL,另一耳听力障碍≥61dB HL

8) 舌根大部分缺损;

9) 咽或者咽后区损伤遗留吞咽功能障碍,只能吞咽流质食物。

5.5.3 颈部及胸部损伤

1) 未成年人甲状腺损伤致功能减退,药物依赖;

2) 甲状旁腺功能损害(重度);

3) 食管狭窄,仅能进流质食物;

4) 食管损伤,肠代食管术后。

5.5.4 腹部损伤

1)胰头合并十二指肠切除术后;

2) 一侧肾切除术后,另一侧肾功能中度下降;

3) 肾移植术后,肾功能基本正常;

4)肾上腺皮质功能明显减退;

5) 全胃切除术后;

6) 小肠部分切除术后,消化吸收功能障碍,部分依赖肠外营养;

7) 全结肠缺失。

5.5.5 盆部及会阴部损伤

1) 永久性输尿管腹壁造口;

2) 尿瘘难以修复;

3) 直肠阴道瘘难以修复;

4) 阴道严重狭窄(仅可容纳一中指);

5) 双侧睾丸缺失或者完全萎缩,丧失生殖功能;

6) 阴茎大部分缺失(残留长度≤75px)。

5.5.6 脊柱、骨盆及四肢损伤

1) 一上肢肘关节以上缺失;

2)  一肢缺失(上肢腕关节以上,下肢膝关节以上),另一肢各大关节功能丧失均达50%或者其余肢体任二大关节功能丧失均达75%

3) 手功能丧失分值≥120分。

5.6 六级

5.6.1 颅脑、脊髓及周围神经损伤

1) 精神障碍或者中度智能减退,日常生活能力部分受限,但能部分代偿,部分日常生活需要帮助;

2) 外伤性癫痫(中度);

3) 尿崩症(重度);

4)一侧完全性面瘫;

5) 三肢瘫(肌力4级以下);

6) 截瘫(肌力4级以下)伴排便或者排尿功能障碍;

7) 双手部分肌瘫(肌力3级以下);

8) 一手全肌瘫(肌力2级以下),伴相应腕关节功能丧失75%以上;

9) 双足全肌瘫(肌力3级以下);

10) 阴茎器质性勃起障碍(中度)。

5.6.2 头面部损伤

1) 符合容貌毁损(中度)标准之四项者;

2) 面部中心区条状瘢痕形成(宽度达7.5px),累计长度达500px

3) 面部片状细小瘢痕形成或者色素显著异常,累计达面部面积的80%;

4) 双侧眼睑严重畸形;

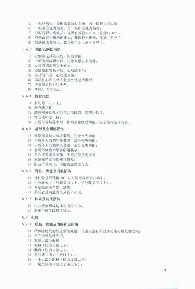
5) 一眼球缺失、萎缩或者盲目5级,另一眼视力≤0.5

6)  一眼重度视力损害,另一眼中度视力损害;

7) 双眼视野中度缺损,视野有效值≤48%(直径≤60°);

8) 双侧前庭平衡功能丧失,睁眼行走困难,不能并足站立;

9) 唇缺损或者畸形,累计相当于上唇2/3以上。

5.6.3 颈部及胸部损伤

1) 双侧喉返神经损伤,影响功能;

2) 一侧胸廓成形术后,切除6根以上肋骨;

3) 女性双侧乳房完全缺失;

4) 心脏瓣膜置换术后,心功能不全;

5) 心功能不全,心功能级;

6) 器质性心律失常安装永久性起搏器后;

7) 严重器质性心律失常;

8) 两肺叶切除术后。

5.6.4 腹部损伤

1)  肝切除1/2以上;

2)  肝衰竭早期;

3)  胰腺部分切除术后伴功能障碍,需药物治疗;

4) 肾功能中度下降;

5)  小肠部分切除术后,影响消化吸收功能,完全依赖肠内营养。

5.6.5 盆部及会阴部损伤

1) 双侧卵巢缺失或者萎缩,完全丧失功能;

2) 未成年人双侧卵巢萎缩,部分丧失功能;

3) 未成年人双侧睾丸萎缩,部分丧失功能;

4) 会阴部瘢痕挛缩伴阴道狭窄;

5) 睾丸或者附睾损伤,生殖功能重度损害;

6) 双侧输精管损伤难以修复;

7) 阴茎严重畸形,不能实施性交行为。

5.6.6 脊柱、骨盆及四肢损伤

1) 脊柱骨折后遗留30°以上侧弯或者后凸畸形;

2)一肢缺失(上肢腕关节以上,下肢膝关节以上);

3) 双足跖跗关节以上缺失;

4) 手或者足功能丧失分值≥90分。

5.6.7 体表及其他损伤

1) 皮肤瘢痕形成达体表面积50%;

2) 非重型再生障碍性贫血。

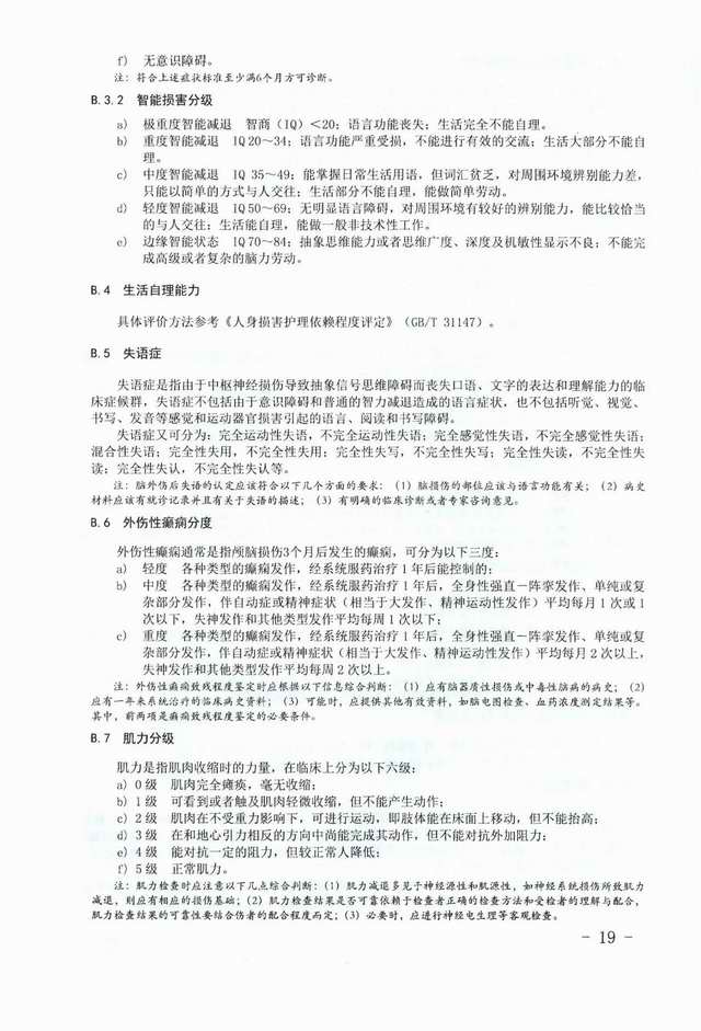
5.7 七级

5.7.1 颅脑、脊髓及周围神经损伤

1) 精神障碍或者轻度智能减退,日常生活有关的活动能力极重度受限;

2)不完全感觉性失语;

3) 双侧大部分面瘫;

4) 偏瘫(肌力4级以下);

5) 截瘫(肌力4级以下);

6)单肢瘫(肌力3级以下);

7) 一手大部分肌瘫(肌力2级以下);

8) 一足全肌瘫(肌力2级以下);

9)  重度排便功能障碍或者重度排尿功能障碍。

5.7.2 头面部损伤

1) 面部中心区条状瘢痕形成(宽度达7.5px),累计长度达375px

2) 面部片状细小瘢痕形成或者色素显著异常,累计达面部面积的50%;

3) 双侧眼睑重度下垂,遮盖全部瞳孔;

4) 一眼球缺失或者萎缩;

5) 双眼中度视力损害;

6)一眼盲目3级,另一眼视力≤0.5

7)双眼偏盲;

8) 一侧眼睑严重畸形(或者眼睑重度下垂,遮盖全部瞳孔)合并该眼盲目3级以上;

9) 一耳听力障碍≥81dB HL,另一耳听力障碍≥61dB HL

10) 咽或者咽后区损伤遗留吞咽功能障碍,只能吞咽半流质食物;

11) 上颌骨或者下颌骨缺损达1/4

12) 上颌骨或者下颌骨部分缺损伴牙齿缺失14枚以上;

13) 颌面部软组织缺损,伴发涎漏。

5.7.3 颈部及胸部损伤

1) 甲状腺功能损害(重度);

2) 甲状旁腺功能损害(中度);

3) 食管狭窄,仅能进半流质食物;食管重建术后并发反流性食管炎;

4) 颏颈粘连(中度);

5) 女性双侧乳房大部分缺失或者严重畸形;

6) 未成年或者育龄女性双侧乳头完全缺失;

7) 胸廓畸形,胸式呼吸受限;

8) 一肺叶切除,并肺段或者肺组织楔形切除术后。

5.7.4 腹部损伤

1) 肝切除1/3以上;

2)一侧肾切除术后;

3) 胆道损伤胆肠吻合术后,反复发作逆行性胆道感染;

4) 未成年人脾切除术后;

5) 小肠部分(包括回盲部)切除术后;

6) 永久性结肠造口;

7) 肠瘘长期不愈(1年以上)。

5.7.5 盆部及会阴部损伤

1) 永久性膀胱造口;

2) 膀胱部分切除术后合并轻度排尿功能障碍;

3) 原位肠代膀胱术后;

4)子宫大部分切除术后;

5) 睾丸损伤,血睾酮降低,需药物替代治疗;

6) 未成年人一侧睾丸缺失或者严重萎缩;

7) 阴茎畸形,难以实施性交行为;

8) 尿道狭窄(重度)或者成形术后;

9) 肛管或者直肠损伤,排便功能重度障碍或者肛门失禁(重度);

10) 会阴部瘢痕挛缩致肛门闭锁,结肠造口术后。

5.7.6 脊柱、骨盆及四肢损伤

1) 双下肢长度相差200px以上;

2) 一下肢踝关节以上缺失;

3) 四肢任一大关节(踝关节除外)强直固定于非功能位;

4) 四肢任二大关节(踝关节除外)功能丧失均达75%

5) 一手除拇指外,余四指完全缺失;

6) 双足足弓结构完全破坏;

7) 手或者足功能丧失分值≥60分。

5.8 八级

5.8.1 颅脑、脊髓及周围神经损伤

1)精神障碍或者轻度智能减退,日常生活有关的活动能力重度受限;

2) 不完全运动性失语;不完全性失用、失写、失读或者失认;

3) 尿崩症(中度);

4) 一侧大部分面瘫,遗留眼睑闭合不全和口角歪斜;

5) 单肢瘫(肌力4级以下);

6)非肢体瘫运动障碍(轻度);

7) 一手大部分肌瘫(肌力3级以下);

8) 一足全肌瘫(肌力3级以下);

9) 阴茎器质性勃起障碍(轻度)。

5.8.2 头面部损伤

1) 容貌毁损(中度);

2) 符合容貌毁损(重度)标准之一项者;

3) 头皮完全缺损,难以修复;

4) 面部条状瘢痕形成,累计长度达750px;面部中心区条状瘢痕形成(宽度达5px),累计长度达375px

5) 面部块状增生性瘢痕形成,累计面积达375px2;面部中心区块状增生性瘢痕形成,单块面积达175px2或者多块累计面积达225px2

6) 面部片状细小瘢痕形成或者色素异常,累计面积达2500px2

7) 一眼盲目4级;

8) 一眼视野接近完全缺损,视野有效值≤4%(直径≤5°);

9) 双眼外伤性青光眼,经手术治疗;

10) 一侧眼睑严重畸形(或者眼睑重度下垂,遮盖全部瞳孔)合并该眼重度视力损害;

11) 一耳听力障碍≥91dB HL

12) 双耳听力障碍≥61dB HL

13) 双侧鼻翼大部分缺损,或者鼻尖大部分缺损合并一侧鼻翼大部分缺损;

14) 舌体缺损达舌系带;

15) 唇缺损或者畸形,累计相当于上唇1/2以上;

16) 脑脊液漏经手术治疗后持续不愈;

17) 张口受限度;

18) 发声功能或者构音功能障碍(重度);

19) 咽成形术后咽下运动异常。

5.8.3 颈部及胸部损伤

1) 甲状腺功能损害(中度);

2) 颈总动脉或者颈内动脉严重狭窄支架置入或者血管移植术后;

3) 食管部分切除术后,并后遗胸腔胃;

4) 女性一侧乳房完全缺失;女性双侧乳房缺失或者毁损,累计范围相当于一侧乳房3/4以上;

5) 女性双侧乳头完全缺失;

6) 肋骨骨折12根以上并后遗6处畸形愈合;

7) 心脏或者大血管修补术后;

8) 一肺叶切除术后;

9) 胸廓成形术后,影响呼吸功能;

10) 呼吸困难(中度)。

5.8.4 腹部损伤

1) 腹壁缺损腹壁的1/4

2) 成年人脾切除术后;

3) 胰腺部分切除术后;

4) 胃大部分切除术后;

5) 肠部分切除术后,影响消化吸收功能;

6) 胆道损伤,胆肠吻合术后;

7) 损伤致肾性高血压;

8) 肾功能轻度下降;

9) 一侧肾上腺缺失;

10) 肾上腺皮质功能轻度减退。

5.8.5 盆部及会阴部损伤

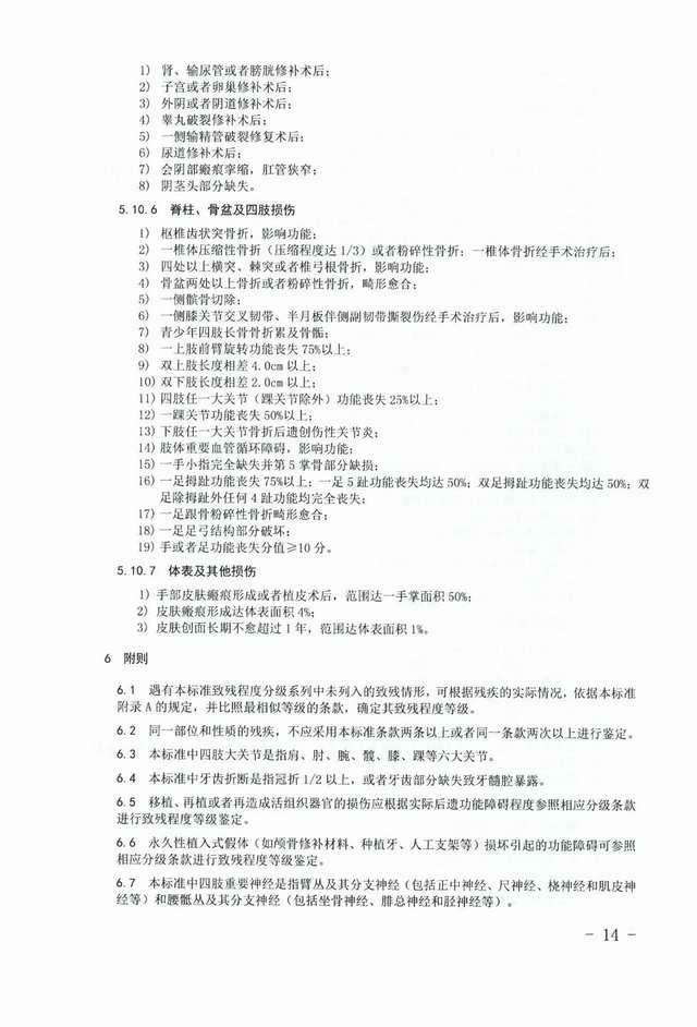
1) 输尿管损伤行代替术或者改道术后;

2) 膀胱大部分切除术后;

3)一侧输卵管和卵巢缺失;

4) 阴道狭窄;

5) 一侧睾丸缺失;

6)睾丸或者附睾损伤,生殖功能轻度损害;

7) 阴茎冠状沟以上缺失;

8) 阴茎皮肤瘢痕形成,严重影响性交行为。

5.8.6 脊柱、骨盆及四肢损伤

1) 二椎体压缩性骨折(压缩程度均达1/3);

2) 三个以上椎体骨折,经手术治疗后;

3) 女性骨盆骨折致骨产道变形,不能自然分娩;

4) 股骨头缺血性坏死,难以行关节假体置换术;

5) 四肢长骨开放性骨折并发慢性骨髓炎、大块死骨形成,长期不愈(1年以上);

6) 双上肢长度相差200px以上;

7) 双下肢长度相差150px以上;

8) 四肢任一大关节(踝关节除外)功能丧失75%以上;

9) 一踝关节强直固定于非功能位;

10) 一肢体各大关节功能丧失均达50%

11) 一手拇指缺失达近节指骨1/2以上并相应掌指关节强直固定;

12) 一足足弓结构完全破坏,另一足足弓结构部分破坏;

13) 手或者足功能丧失分值≥40分。

5.8.7 体表及其他损伤

1)   皮肤瘢痕形成达体表面积30%。

5.9 九级

5.9.1 颅脑、脊髓及周围神经损伤

1) 精神障碍或者轻度智能减退,日常生活有关的活动能力中度受限;

2) 外伤性癫痫(轻度);

3) 脑叶部分切除术后;

4) 一侧部分面瘫,遗留眼睑闭合不全或者口角歪斜;

5) 一手部分肌瘫(肌力3级以下);

6)一足大部分肌瘫(肌力3级以下);

7) 四肢重要神经损伤(上肢肘关节以上,下肢膝关节以上),遗留相应肌群肌力3级以下;

8) 严重影响阴茎勃起功能;

9) 轻度排便或者排尿功能障碍。

5.9.2 头面部损伤

1) 头皮瘢痕形成或者无毛发,达头皮面积50%;

2) 颅骨缺损625px2以上,不宜或者无法手术修补;

3) 容貌毁损(轻度);

4) 面部条状瘢痕形成,累计长度达500px;面部条状瘢痕形成(宽度达5px),累计长度达250px,其中至少125px以上位于面部中心区;

5) 面部块状瘢痕形成,单块面积达175px2,或者多块累计面积达225px2

6) 面部片状细小瘢痕形成或者色素异常,累计面积达750px2

7) 一侧眼睑严重畸形;一侧眼睑重度下垂,遮盖全部瞳孔;双侧眼睑轻度畸形;双侧眼睑下垂,遮盖部分瞳孔;

8) 双眼泪器损伤均后遗溢泪;

9) 双眼角膜斑翳或者血管翳,累及瞳孔区;双眼角膜移植术后;

10) 双眼外伤性白内障;儿童人工晶体植入术后;

11) 一眼盲目3级;

12) 一眼重度视力损害,另一眼视力≤0.5

13) 一眼视野极度缺损,视野有效值≤8%(直径≤10°);

14) 双眼象限性视野缺损;

15) 一侧眼睑轻度畸形(或者眼睑下垂,遮盖部分瞳孔)合并该眼中度视力损害;

16) 一眼眶骨折后遗眼球内陷5mm以上;

17) 耳廓缺损或者畸形,累计相当于一侧耳廓;

18) 一耳听力障碍≥81dB HL

19) 一耳听力障碍≥61dB HL,另一耳听力障碍≥41dB HL

20) 一侧鼻翼或者鼻尖大部分缺损或者严重畸形;

21) 唇缺损或者畸形,露齿3枚以上(其中1枚露齿达1/2);

22) 颌骨骨折,经牵引或者固定治疗后遗留功能障碍;

23) 上颌骨或者下颌骨部分缺损伴牙齿缺失或者折断7枚以上;

24) 张口受限度;

25) 发声功能或者构音功能障碍(轻度)。

5.9.3 颈部及胸部损伤

1) 颈前三角区瘢痕形成,累计面积达1250px2

2) 甲状腺功能损害(轻度);

3) 甲状旁腺功能损害(轻度);

4) 气管或者支气管成形术后;

5) 食管吻合术后;

6) 食管腔内支架置入术后;

7) 食管损伤,影响吞咽功能;

8) 女性双侧乳房缺失或者毁损,累计范围相当于一侧乳房1/2以上;

9) 女性一侧乳房大部分缺失或者严重畸形;

10) 女性一侧乳头完全缺失或者双侧乳头部分缺失(或者畸形);

11) 肋骨骨折12根以上,或者肋骨部分缺失4根以上;肋骨骨折8根以上并后遗4处畸形愈合;

12) 心功能不全,心功能I级;

13) 冠状动脉移植术后;

14) 心脏室壁瘤;

15) 心脏异物存留或者取出术后;

16) 缩窄性心包炎;

17) 胸导管损伤;

18) 肺段或者肺组织楔形切除术后;

19) 肺脏异物存留或者取出术后。

5.9.4 腹部损伤

1) 肝部分切除术后;

2) 脾部分切除术后;

3) 外伤性胰腺假性囊肿术后;

4) 一侧肾部分切除术后;

5) 胃部分切除术后;

6)  肠部分切除术后;

7) 胆道损伤胆管外引流术后;

8) 胆囊切除术后;

9) 肠梗阻反复发作;

10) 膈肌修补术后遗留功能障碍(如膈肌麻痹或者膈疝)。

5.9.5 盆部及会阴部损伤

1) 膀胱部分切除术后;

2) 输尿管狭窄成形术后;

3) 输尿管狭窄行腔内扩张术或者腔内支架置入术后;

4)一侧卵巢缺失或者丧失功能;

5)一侧输卵管缺失或者丧失功能;

6) 子宫部分切除术后;

7)一侧附睾缺失;

8)一侧输精管损伤难以修复;

9) 尿道狭窄(轻度);

10)  肛管或者直肠损伤,排便功能轻度障碍或者肛门失禁(轻度)。

5.9.6 脊柱、骨盆及四肢损伤

1) 一椎体粉碎性骨折,椎管内骨性占位;

2) 一椎体并相应附件骨折,经手术治疗后;二椎体压缩性骨折;

3) 骨盆两处以上骨折或者粉碎性骨折,严重畸形愈合;

4) 青少年四肢长骨骨骺粉碎性或者压缩性骨折;

5) 四肢任一大关节行关节假体置换术后;

6) 双上肢前臂旋转功能丧失均达75%

7) 双上肢长度相差150px以上;

8) 双下肢长度相差100px以上;

9) 四肢任一大关节(踝关节除外)功能丧失50%以上;

10) 一踝关节功能丧失75%以上;

11) 一肢体各大关节功能丧失均达25%

12) 双足拇趾功能丧失均达75%;一足5趾功能均完全丧失;

13)  双足跟骨粉碎性骨折畸形愈合;

14)  双足足弓结构部分破坏;一足足弓结构完全破坏;

15)  手或者足功能丧失分值≥25分。

5.9.7 体表及其他损伤

1) 皮肤瘢痕形成达体表面积10%。

5.10 十级

5.10.1 颅脑、脊髓及周围神经损伤

1) 精神障碍或者轻度智能减退,日常生活有关的活动能力轻度受限;

2)  颅脑损伤后遗脑软化灶形成,伴有神经系统症状或者体征;

3) 一侧部分面瘫;

4) 嗅觉功能完全丧失;

5) 尿崩症(轻度);

6) 四肢重要神经损伤,遗留相应肌群肌力4级以下;

7) 影响阴茎勃起功能;

8) 开颅术后。

5.10.2 头面部损伤

1) 面颅骨部分缺损或者畸形,影响面容;

2) 头皮瘢痕形成或者无毛发,面积达1000px2

3) 面部条状瘢痕形成(宽度达5px),累计长度达150px,其中至少75px位于面部中心区;

4) 面部条状瘢痕形成,累计长度达250px

5) 面部块状瘢痕形成,单块面积达75px2,或者多块累计面积达125px2

6) 面部片状细小瘢痕形成或者色素异常,累计面积达250px2

7) 一侧眼睑下垂,遮盖部分瞳孔;一侧眼睑轻度畸形;一侧睑球粘连影响眼球运动;

8) 一眼泪器损伤后遗溢泪;

9) 一眼眶骨折后遗眼球内陷2mm以上;

10) 复视或者斜视;

11) 一眼角膜斑翳或者血管翳,累及瞳孔区;一眼角膜移植术后;

12)  一眼外伤性青光眼,经手术治疗;一眼外伤性低眼压;

13)  一眼外伤后无虹膜;

14)  一眼外伤性白内障;一眼无晶体或者人工晶体植入术后;

15)  一眼中度视力损害;

16)  双眼视力≤0.5

17)  一眼视野中度缺损,视野有效值≤48%(直径≤60°);

18)  一耳听力障碍≥61dB HL

19)  双耳听力障碍≥41dB HL

20)  一侧前庭平衡功能丧失,伴听力减退;

21)  耳廓缺损或者畸形,累计相当于一侧耳廓的30%

22)  鼻尖或者鼻翼部分缺损深达软骨;

23)  唇外翻或者小口畸形;

24)  唇缺损或者畸形,致露齿;

25)  舌部分缺损;

26)  牙齿缺失或者折断7枚以上;牙槽骨部分缺损,合并牙齿缺失或者折断4枚以上;

27)  张口受限度;

28)  咽或者咽后区损伤影响吞咽功能。

5.10.3 颈部及胸部损伤

1) 颏颈粘连畸形松解术后;

2) 颈前三角区瘢痕形成,累计面积达625px2

3) 一侧喉返神经损伤,影响功能;

4) 器质性声音嘶哑;

5) 食管修补术后;

6) 女性一侧乳房部分缺失或者畸形;

7) 肋骨骨折6根以上,或者肋骨部分缺失2根以上;肋骨骨折4根以上并后遗2处畸形愈合;

8) 肺修补术后;

9) 呼吸困难(轻度)。

5.10.4 腹部损伤

1) 腹壁疝,难以手术修补;

2) 肝、脾或者胰腺修补术后;

3) 胃、肠或者胆道修补术后;

4) 膈肌修补术后。

5.10.5 盆部及会阴部损伤

1) 肾、输尿管或者膀胱修补术后;

2) 子宫或者卵巢修补术后;

3) 外阴或者阴道修补术后;

4) 睾丸破裂修补术后;

5) 一侧输精管破裂修复术后;

6) 尿道修补术后;

7) 会阴部瘢痕挛缩,肛管狭窄;

8) 阴茎头部分缺失。

5.10.6 脊柱、骨盆及四肢损伤

1)  枢椎齿状突骨折,影响功能;

2) 一椎体压缩性骨折(压缩程度达1/3)或者粉碎性骨折;一椎体骨折经手术治疗后;

3)四处以上横突、棘突或者椎弓根骨折,影响功能;

4) 骨盆两处以上骨折或者粉碎性骨折,畸形愈合;

5)一侧髌骨切除;

6) 一侧膝关节交叉韧带、半月板伴侧副韧带撕裂伤经手术治疗后,影响功能;

7) 青少年四肢长骨骨折累及骨骺;

8)  一上肢前臂旋转功能丧失75%以上;

9)  双上肢长度相差100px以上;

10)  双下肢长度相差50px以上;

11)  四肢任一大关节(踝关节除外)功能丧失25%以上;

12)  一踝关节功能丧失50%以上;

13)  下肢任一大关节骨折后遗创伤性关节炎;

14)  肢体重要血管循环障碍,影响功能;

15)  一手小指完全缺失并第5掌骨部分缺损;

16)  一足拇趾功能丧失75%以上;一足5趾功能丧失均达50%;双足拇趾功能丧失均达50%;双足除拇趾外任何4趾功能均完全丧失;

17)  一足跟骨粉碎性骨折畸形愈合;

18)  一足足弓结构部分破坏;

19)  手或者足功能丧失分值≥10分。

5.10.7 体表及其他损伤

1) 手部皮肤瘢痕形成或者植皮术后,范围达一手掌面积50%

2) 皮肤瘢痕形成达体表面积4%

3) 皮肤创面长期不愈超过1年,范围达体表面积1%

6 附则

6.1 遇有本标准致残程度分级系列中未列入的致残情形,可根据残疾的实际情况,依据本标准附录A的规定,并比照最相似等级的条款,确定其致残程度等级。

6.2 同一部位和性质的残疾,不应采用本标准条款两条以上或者同一条款两次以上进行鉴定。

6.3 本标准中四肢大关节是指肩、肘、腕、髋、膝、踝等六大关节。

6.4 本标准中牙齿折断是指冠折1/2以上,或者牙齿部分缺失致牙髓腔暴露。

6.5 移植、再植或者再造成活组织器官的损伤应根据实际后遗功能障碍程度参照相应分级条款进行致残程度等级鉴定。

6.6 永久性植入式假体(如颅骨修补材料、种植牙、人工支架等)损坏引起的功能障碍可参照相应分级条款进行致残程度等级鉴定。

6.7 本标准中四肢重要神经是指臂丛及其分支神经(包括正中神经、尺神经、桡神经和肌皮神经等)和腰骶丛及其分支神经(包括坐骨神经、腓总神经和胫神经等)。

6.8 本标准中四肢重要血管是指与四肢重要神经伴行的同名动、静脉。

6.9 精神分裂症或者心境障碍等内源性疾病不是外界致伤因素直接作用所致,不宜作为致残程度等级鉴定的依据,但应对外界致伤因素与疾病之间的因果关系进行说明。

6.10 本标准所指未成年人是指年龄未满18周岁者。

6.11 本标准中涉及面部瘢痕致残程度需测量长度或者面积的数值时,06周岁者按标准规定值50%计,714周岁者按80%计。

6.12 本标准中凡涉及数量、部位规定时,注明以上以下者,均包含本数(有特别说明的除外)。


Copyright 2019 南京丁正东律师网 

地址:江苏省南京市玄武区长江路90号3-105,江苏苏恒律师事务所 

服务热线:13913018758

seo seo