联系我们
更多
联系我们

电话:13913018758 

微信:13913018758 

联系人:丁正东律师 

邮箱: 94677141@qq.com 

网址:www.lawyernjdzd.com

详细内容

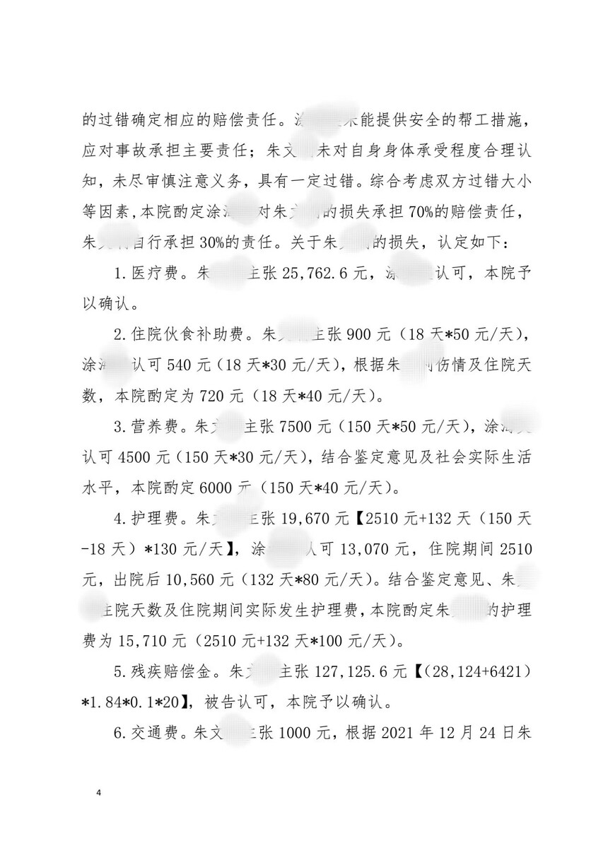
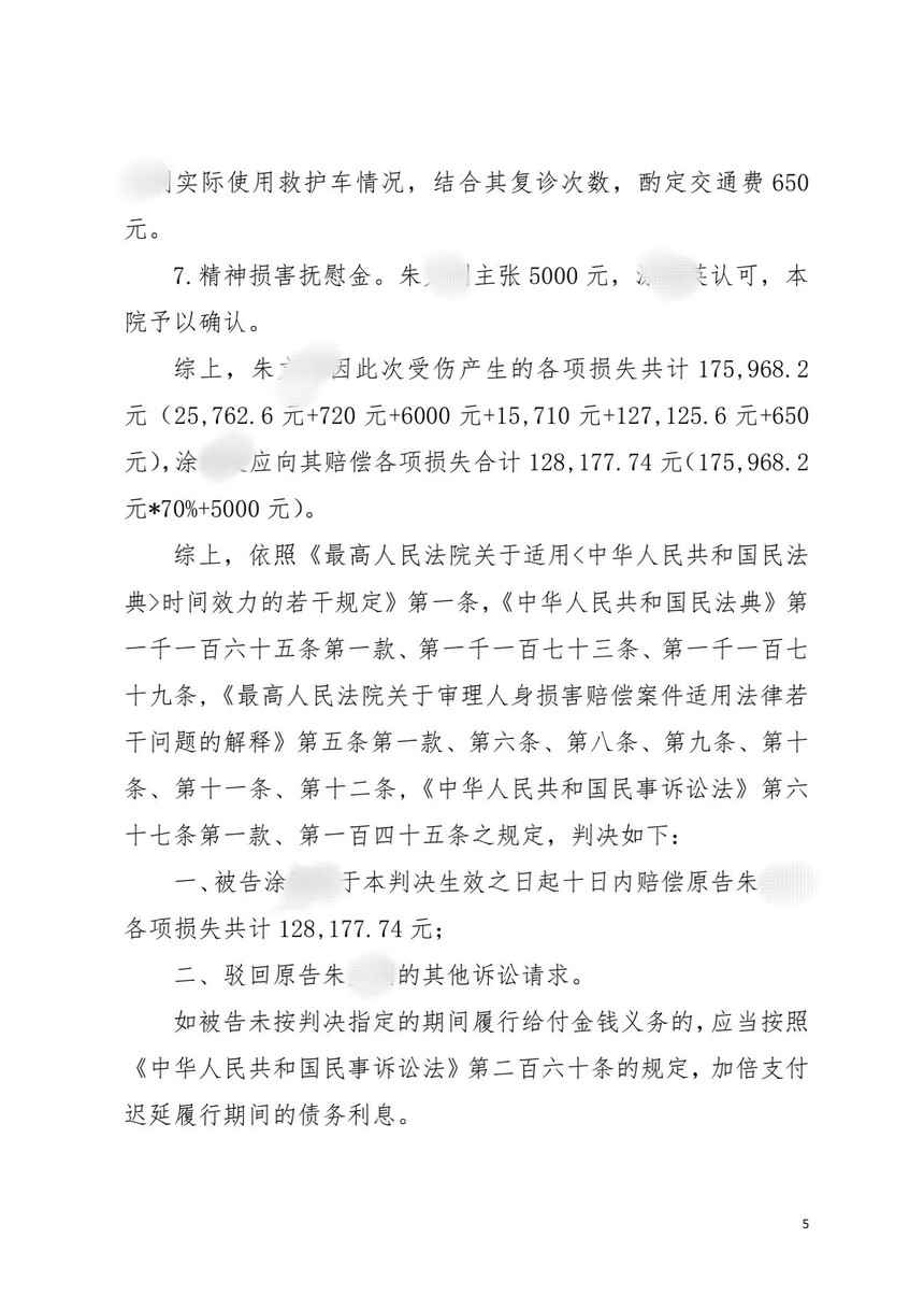
帮助他人搬东西摔倒的民事纠纷判决书


Copyright 2019 南京丁正东律师网 

地址:江苏省南京市玄武区长江路90号3-105,江苏苏恒律师事务所 

服务热线:13913018758

seo seo